网站首页
本院信息
检察新闻
检务公开
检察文化
检察风采
检察研究
当前位置:
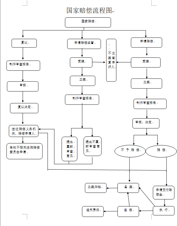
国家赔偿流程
国家赔偿流程
版权所有:mobile28365365
备案号:陕ICP备12010534号-
1 地址:洋县学巷街24号 办公:0916-2986010 传真:0916-2986036
管理本站